Instance Verification Kit (IVK)
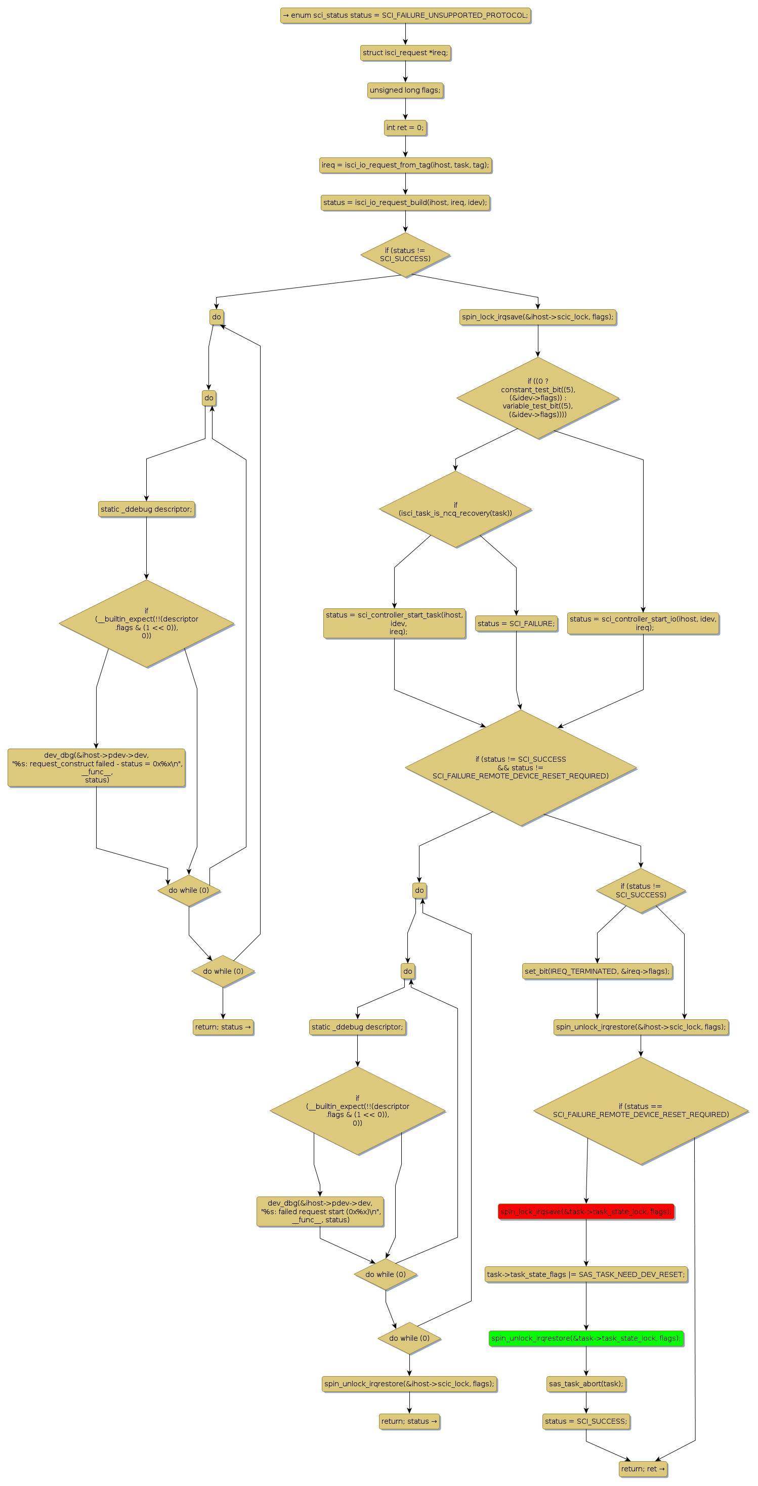
spin lock @ [104242+49+/linux-3.19-rc1/drivers/scsi/isci/request.c]
Instance Signature: task_state_lock
|
The Matching Pair Graph:
|
|
Function Name
|
Control Flow Graph (CFG)
|
Events Flow Graph (EFG)
|
Source Correspondence
|
|
isci_request_execute
|
|
|
[102216+20+/linux-3.19-rc1/drivers/scsi/isci/request.c]
|